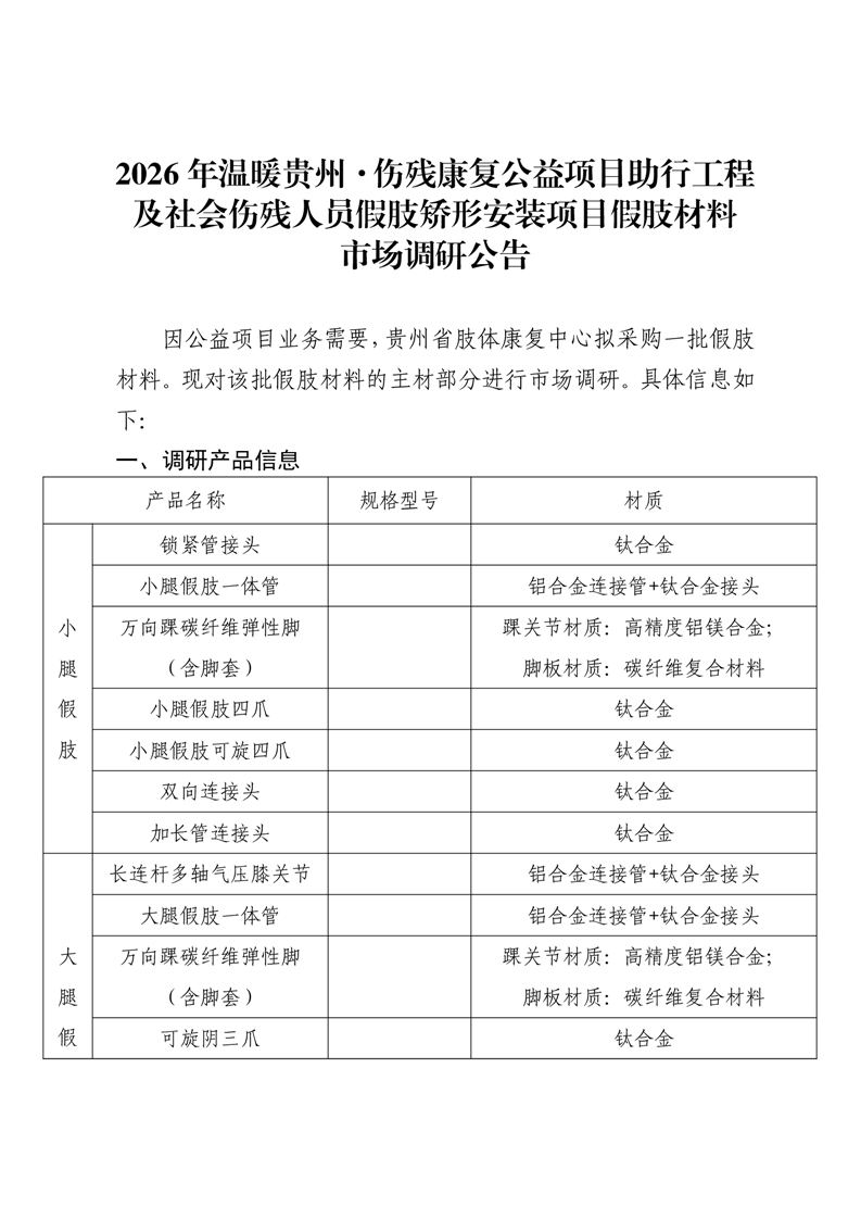
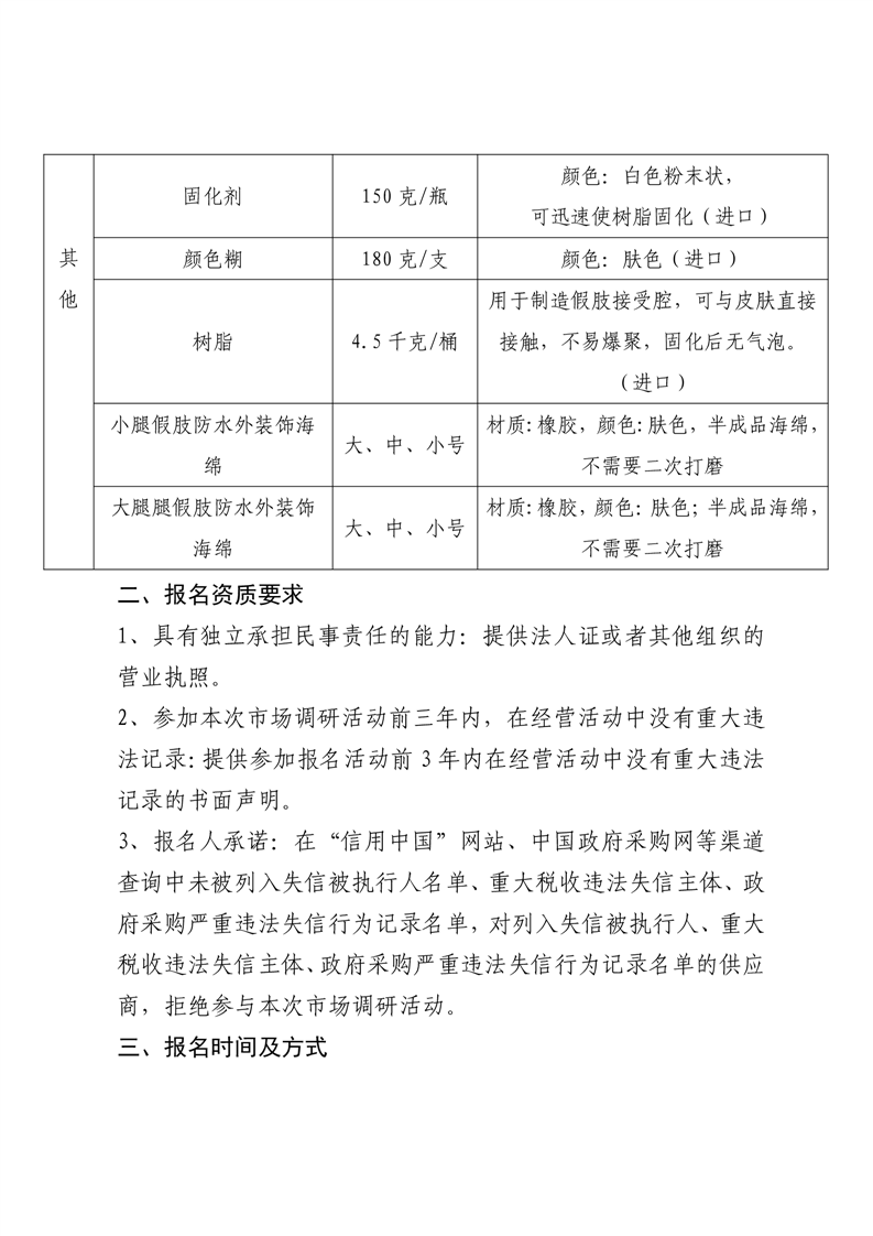
2026年温暖贵州·伤残康复公益项目助行工程及社会伤残人员假肢矫形安装项目假肢材料市场调研公告
发布时间:2026/4/16 9:18:02
阅读次数:695




微信扫一扫可预约、挂号



